2025年寒假赴日本东京大学项目报名通知
一、 学校介绍
东京大学(日文:東京大学,英文:The University of Tokyo),简称东大,诞生于 1877 年,是日本第一所国立大学,也是亚洲较早融合西方教学体系的大学之一。东京大学是日本获得最多诺贝尔奖的学府,迄今为止已获得 11 个诺贝尔奖。东京大学综合实力稳居日本国内第一位。在理学、医学、文学、工学、政治学等领域拥有世界级的学术影响力。2024“QS 世界大学排名”全球第 28 位,亚洲第 14 位;2023“软科世界大学学术排名”全球第 27位。
二、 项目介绍
1. 项目时间:1月12日-1月19日(8天)
2. 项目介绍:
项目主题:“人工智能与计算机科学”。
官方讲授,沉浸式体验优质学术氛围:由东京大学人工智能领域的教授主讲,为学生带来专业、
优质的相关内容,通过小组讨论、调研、方案汇报等形式帮助学生更好掌握专题学习容。
实地考察,加深实践认知:项目设置高校、机构参访等环节,与优质学院在读学子、机构专业人士深度交流,感受日本优质教育环境,了解相关科研技术等最新应用实践,提升跨文化交流能力。
人文交流,促进合作互鉴:学生将在领队老师带领下,体验日本传统文化以及自由探索东京城市,全方位感受日本独特的文化氛围。
项目人数:30-40人。
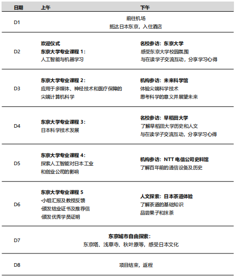
三、 课程安排

四、 项目报名
1. 新葡的京集团35222vip/未来精工技术学院本科生。
2.语言要求:语言成绩达到托福79分/雅思6.0/大学英语四级550分/大学英语六级500分。符合以上语言要求的同学优先录取,如无以上语言成绩,请提供其他语言证明或通过项目组评估(大一同学可提供高考英语分数)。
3. 报名截止日期:2024年11月6日(周三)12:00
4. 扫描下方二维码进行预报名,综合评估后录取,不符合要求者将取消报名资格,名额顺延。

五、 项目费用
15800 元/人
费用包含:大学课程、项目管理、当地文化体验、企业参访、交通、住宿、保险等。
费用不包含:往返机票、签证费、当地餐饮及生活费等。
说明:
1. 以上为项目参考日程安排,实际日程可能有调整,以开课前最终课程安排为准。
2. 如酒店产生单房差或市场较高的价格浮动项目费可能会有细微调整,详情以签约合同为准。
六、 项目咨询
教学办公室朱老师,i北理:zoeyelf, zoeyzhu@bit.edu.cn
新葡的京集团35222vip/未来精工技术学院
2024年11月1日